Chapitre 4 — Responsabilité, régulation et limites de l'autonomie algorithmique

Explorer les tensions entre décentralisation, responsabilité juridique et gouvernance algorithmique, ainsi que les limites de l'automatisation dans les systèmes blockchain.

I

La responsabilité dans les systèmes décentralisés

Comprendre comment la décentralisation fragmente les responsabilités et complique l'imputation

A

La dilution de la responsabilité dans les architectures distribuées

1

Absence d'autorité centrale et fragmentation des rôles

Décentralisation Fragmentation Causalité Multi-couches Imputation

Dans une blockchain publique, il n'existe pas de "propriétaire" du système. L'infrastructure fonctionne par agrégation de rôles distincts : développeurs, validateurs, opérateurs de nœuds, utilisateurs, acteurs économiques. En cas d'incident, cette dispersion complique l'attribution de responsabilité.

Illustration conceptuelle
Résumé

La décentralisation fragmente les rôles et crée une causalité multi-couches, rendant l'imputation de responsabilité difficile.

2

Développeurs, validateurs, utilisateurs : responsabilités diffuses

Développeurs Validateurs Utilisateurs Diffusion Exécution automatique

Chaque acteur participe à sa manière : les développeurs écrivent les clients, les validateurs exécutent le consensus, les utilisateurs signent les transactions. Le protocole exécute mécaniquement, ce qui sépare l'intention de l'exécution.

Illustration conceptuelle
Résumé

Les responsabilités sont diffuses entre ceux qui écrivent le code, ceux qui valident et ceux qui utilisent. Le protocole exécute mécaniquement.

3

De la responsabilité juridique à la responsabilité systémique

Responsabilité systémique Design Audit Garde-fous Gestion du risque

Le droit cherche un responsable identifiable. Mais dans une blockchain, la "cause" peut être un assemblage d'actions légitimes. La responsabilité se déplace vers le design et la gestion du risque : audits, garde-fous, processus de contrôle.

Illustration conceptuelle
Résumé

Le modèle classique d'imputation se heurte au caractère systémique. La responsabilité devient une question de design et de gestion du risque.


B

Responsabilité technique et responsabilité politique

1

Le code comme source d'effets réels

Smart contracts Déterminisme Exécution Gas Qualité logicielle

Dans une blockchain, le code est exécutoire. Un smart contract produit des effets concrets : transferts d'actifs, changements d'état. Cela implique des contraintes de déterminisme, d'absence d'IO libre et de coût d'exécution.

Illustration conceptuelle
Résumé

Le code blockchain produit des effets réels car il est exécutoire et déterministe. La responsabilité technique repose sur la qualité d'ingénierie.

2

Bug, choix de design et responsabilité implicite

Bug Reentrancy Oracle MEV Timelock

Un bug n'est pas seulement une erreur : dans un système "code is law", un bug peut devenir une règle de facto. Les responsabilités viennent autant des vulnérabilités que des choix d'architecture : oracles, garde-fous, gouvernance.

Illustration conceptuelle
Résumé

Dans une blockchain, un bug peut produire une règle effective. Les responsabilités implicites viennent des choix de design.

3

Décider par protocole : un acte politique masqué

Protocole Paramètres Pouvoir Upgrade Fork

Le protocole choisit ce qui est possible : qui peut valider, quel coût pour attaquer, quelle finalité. Ces choix redistribuent le pouvoir mais sont présentés comme neutres. Changer ces règles exige une coordination qui révèle le pouvoir réel.

Illustration conceptuelle
Résumé

Les règles de protocole sont des décisions politiques encodées. Les upgrades et forks révèlent qui peut réellement orienter le système.

C

L'illusion de la neutralité technologique

1

"Code is law" : promesse et ambiguïtés

Code is law Implémentations Upgrades Biais Immutabilité

"Code is law" signifie que les règles sont exécutées automatiquement. Mais le code est écrit par des humains, interprété via des implémentations et peut être modifié. Entre clients, upgrades et gouvernance, la "loi" technique reste une construction sociale.

Illustration conceptuelle
Résumé

"Code is law" fonctionne comme slogan, mais le code n'est ni neutre, ni unique, ni immuable. C'est une construction sociale.

2

Architecture technique et décisions normatives

Normativité Privacy Finalité Slashing Arbitrages

L'architecture définit : ce qui est vérifiable, ce qui est public, qui peut participer, quelle transparence est imposée. Ce sont des décisions normatives touchant aux droits, à l'équité, à la liberté, à la responsabilité.

Illustration conceptuelle
Résumé

Les choix d'architecture sont normatifs : ils déterminent transparence, accès, censure, finalité, recours. Le protocole encode des valeurs.

3

Quand la technique devient un pouvoir non élu

Pouvoir Mainteneurs Infrastructure Liquidité Censure

Le pouvoir non élu peut se cristalliser chez les mainteneurs de clients, les gros validateurs, les opérateurs d'infrastructure, les exchanges. Ce pouvoir s'exerce sans voter, par sélection logicielle ou contrôle d'accès.

Illustration conceptuelle
Résumé

Même sans État, des pouvoirs émergent : code, infrastructure, validateurs, liquidité. La centralisation peut revenir par d'autres couches.

Exercice fil rouge — Partie I

Identifier la responsabilité dans un système décentralisé

GROUPE 1 — Notation académique automatisée et blockchain universitaire

Une université internationale utilise un système blockchain pour enregistrer les copies, stocker les résultats et déclencher automatiquement l'attribution des diplômes.

Une IA corrige certaines épreuves et déclenche validation, rattrapage ou exclusion.

Problème : Une erreur de notation entraîne l'exclusion automatique d'un étudiant.

GROUPE 2 — Assurance agricole paramétrique et IA climatique

Une assurance verse automatiquement des indemnisations agricoles via smart contract, sur la base de données climatiques et d'un modèle IA évaluant la sécheresse.

Problème : Une région est exclue des indemnisations à cause d'un modèle mal calibré.

GROUPE 3 — Gestion algorithmique du travail sur plateforme logistique

Une plateforme utilise une IA de performance et une blockchain pour tracer horaires, tâches et sanctions. Les sanctions (baisse de missions, exclusion) sont automatiques.

Problème : Un travailleur est exclu sans recours humain.

GROUPE 4 — Attribution de subventions culturelles par DAO

Une DAO culturelle distribue des fonds publics via vote on-chain et IA de présélection des projets.

Problème : Un projet est écarté pour "faible score", sans justification claire.

GROUPE 5 — Accès à l'eau en zone de stress hydrique

Une collectivité utilise capteurs IoT, IA de prévision et blockchain pour rationner automatiquement l'eau.

Problème : Un quartier est pénalisé à tort.

Travail demandé

  • 1. Identifier tous les acteurs techniques et humains impliqués (développeurs, opérateurs, utilisateurs, validateurs, autorités, IA).
  • 2. Décrire le fonctionnement du système (flux, automatisation, décisions).
  • 3. Localiser les zones de dilution de responsabilité : qui agit, qui décide, qui subit.
  • 4. Identifier un scénario de dommage plausible.
II

Blockchain, droit et régulation : tensions et ajustements

Comprendre les tensions entre les systèmes autonomes et le cadre juridique traditionnel

A

Le droit face aux systèmes autonomes

1

Difficulté d'imputation juridique dans un système distribué

Imputation Pseudonymat Interfaces Multi-couches Régulation

Le droit demande : qui a l'obligation, qui a commis la faute, qui indemnise ? Or dans une blockchain, l'opérateur peut être inconnu, le système est transnational, le dommage peut venir d'une combinaison protocole + smart contract + oracle.

Illustration conceptuelle
Résumé

L'imputation juridique est difficile car l'identité et la localisation sont floues. La régulation vise souvent les points d'entrée plutôt que le protocole.

2

Territorialité du droit et réseaux globaux

Territorialité Compétence Exécution Points d'accès Conflit de lois

Une blockchain est globale mais le droit est territorial. Un État ne peut pas "modifier" la chaîne, mais peut interdire des services, contraindre des acteurs localisés, réguler l'accès à la liquidité.

Illustration conceptuelle
Résumé

Les blockchains sont globales, le droit est territorial. La contrainte s'exerce via les acteurs localisés et les points d'accès.

3

Preuve, responsabilité et temporalité juridique

Preuve Antériorité Attribution Contexte Prescription

La blockchain produit des traces horodatées utiles comme preuves. Mais "preuve technique" n'est pas automatiquement "preuve juridique" : il faut prouver l'identité derrière une clé, l'intention, le contexte.

Illustration conceptuelle
Résumé

La blockchain fournit intégrité et antériorité, mais pas automatiquement l'attribution ni le contexte. La preuve juridique nécessite des éléments hors chaîne.

Réflexion sur La blockchain et le RGPD
B

Tentatives de régulation des blockchains

1

Encadrement des acteurs plutôt que des protocoles

Intermédiaires KYC/AML Prestataires Surcouches Accès

On régule ce qui est saisissable : entreprises, services, plateformes. Ces acteurs peuvent implémenter KYC/AML, filtrage d'adresses, reporting, restrictions géographiques. La régulation change l'expérience utilisateur sans éteindre la chaîne.

Illustration conceptuelle
Résumé

La régulation cible les acteurs identifiables via conformité et contrôle des flux. Le protocole reste souvent intact, mais l'accès devient encadré.

2

KYC, conformité et retour des intermédiaires

Conformité KYC Blacklist Hybridation Intermédiation

KYC réintroduit une forme d'institution : identification, blocage, sanctions. Cela heurte l'idéologie initiale de désintermédiation, mais répond à des contraintes de fraude et de protection du consommateur.

Illustration conceptuelle
Résumé

La conformité réintroduit des intermédiaires et de l'identification. On obtient des architectures hybrides : protocoles ouverts mais interfaces contrôlées.

3

Réguler les usages sans neutraliser l'architecture

Compromis Compliance by design Audits Oracles Ciblage

Le défi est de réguler sans casser les propriétés : vérifiabilité, résilience, résistance à la censure. Cela mène à des compromis : encadrer certaines applications, imposer des audits, exiger des obligations aux stablecoins.

Illustration conceptuelle
Résumé

Réguler sans dénaturer consiste à encadrer les usages et les interfaces, à imposer audits et obligations ciblées, tout en préservant les propriétés techniques.

C

Smart contracts et automatisation des normes

1

Le smart contract comme règle auto-exécutée

IF/THEN Bytecode État Gas Déterminisme

Un smart contract est un programme déployé sur la chaîne, exécuté par tous les nœuds. Il matérialise une règle : si conditions, alors action. Le contrat devient une norme exécutable qui applique sans interprétation.

Illustration conceptuelle
Résumé

Le smart contract transforme une règle en exécution automatique, déterministe et distribuée. Il remplace l'interprétation par l'application mécanique.

2

Inflexibilité du code face à la complexité du réel

Rigidité Exceptions Pausable Proxy Multisig

Le code exécute ce qui est écrit, pas ce qui est "juste". Le réel est ambigu : exceptions, force majeure. Sans mécanismes d'échappement, le système peut devenir injuste. Les garde-fous améliorent la sécurité mais réintroduisent des points de pouvoir.

Illustration conceptuelle
Résumé

Le code est rigide alors que le réel est ambigu. Les garde-fous (pause, timelocks, upgrades, multisig) améliorent la sécurité mais réintroduisent des points de pouvoir.

3

Conflits entre justice humaine et exécution automatique

Annulation Fork Compensation Gel Migration

Un tribunal peut juger qu'une action est illégitime, mais la blockchain l'a exécutée. On ne peut pas effacer un état sans fork ou mécanisme prévu. Les remèdes passent par forks, compensations, gels ou migrations.

Illustration conceptuelle
Résumé

La justice humaine peut contester une exécution, mais la chaîne ne "revient pas en arrière" facilement. Les remèdes passent par forks, compensations ou migrations.

Exercice fil rouge — Partie II

Droit, régulation et conflits avec l'automatisation

Travail demandé

À partir du scénario de dommage identifié en partie I :

  • 1. Identifier les conflits avec le droit existant (recours, preuve, proportionnalité, responsabilité).
  • 2. Déterminer ce que la blockchain preuve et ce qu'elle ne preuve pas.
  • 3. Analyser les points de contact régulables : interfaces, opérateurs, fournisseurs d'IA, autorités publiques.
  • 4. Proposer une stratégie de régulation sans casser le système.

Axes de réflexion

  • Peut-on suspendre une décision automatique ?
  • Peut-on exiger une justification ?
  • Qui peut être juridiquement attaqué ?
  • Où le droit peut-il intervenir sans modifier la chaîne ?
III

IA, gouvernance et limites de l'autonomie décisionnelle

Explorer comment l'intelligence artificielle s'intègre aux systèmes blockchain et les limites de l'automatisation

A

L'IA comme couche supplémentaire de décision

1

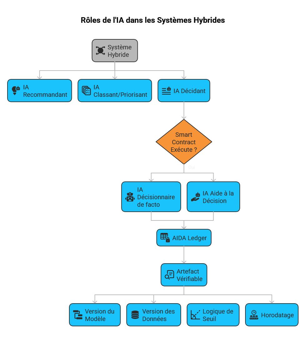
IA d'aide à la décision vs IA décisionnaire

Aide vs décision Auto-exécution Artefact d'audit Seuil Traçabilité

Dans un système hybride, l'IA peut recommander, classer ou décider. Si un smart contract exécute automatiquement sur la base du score IA, l'IA devient décisionnaire de facto. Un registre d'artefacts vérifiables (version du modèle, données, logique) permet de reconstruire la chaîne de décision.

Illustration conceptuelle
Résumé

L'IA peut aider ou décider. Dès que l'action est auto-exécutée, l'IA devient décisionnaire. Un registre d'audit permet de retracer la décision.

2

Accumulation des biais : données, modèles, règles

Biais Pipeline Versioning Hash Équité

Un système hybride empile trois sources de biais : données, modèles et règles. La blockchain peut tracer versions et pipelines mais ne garantit pas l'équité, seulement la vérifiabilité. Un hash garantit la fidélité au pipeline, pas la justice.

Illustration conceptuelle
Résumé

Les biais s'additionnent dans un système IA + règles. La blockchain peut tracer versions et pipelines, mais ne garantit pas l'équité.

3

Automatisation renforcée et perte de recours humain

Recours Timelock Challenge window Human-in-the-loop Circuit breaker

Le risque majeur est la fermeture du recours : si une décision IA déclenche une action automatique, la contestation devient tardive ou impossible. Des garde-fous techniques sont nécessaires : timelocks, fenêtres de contestation, human-in-the-loop, pause.

Illustration conceptuelle
Résumé

L'automatisation IA + smart contract peut supprimer le recours humain. Des garde-fous techniques sont nécessaires pour maintenir une redevabilité.

B

Responsabilité algorithmique et redevabilité

1

Explicabilité, auditabilité et traçabilité

Explicabilité Auditabilité Merkle proof Horodatage Off-chain

L'explicabilité répond à "pourquoi", l'auditabilité à "peut-on vérifier", la traçabilité à "peut-on reconstruire". Un registre IA+blockchain peut prouver versions et intégrité (hash/Merkle/horodatage) sans exposer les données sensibles.

Illustration conceptuelle
Résumé

On distingue explicabilité, auditabilité et traçabilité. Un registre peut prouver versions et intégrité sans exposer les données sensibles.

2

Qui répond d'une décision issue d'un système hybride ?

Multi-acteurs Attestations Versioning Imputation Redevabilité

Dans un système hybride, plusieurs responsabilités se superposent : fournisseur du modèle, équipe MLOps, opérateurs du protocole, gouvernance, responsables métier. Un registre d'attestations permet de rendre l'imputation possible et de limiter la dilution.

Illustration conceptuelle
Résumé

La responsabilité est multi-acteurs dans un système IA+blockchain. Un registre d'attestations permet de rendre l'imputation possible.

3

Vers une responsabilité distribuée mais documentée

Chaîne de preuves Signatures Gouvernance Kill switch Traçabilité

Le modèle réaliste n'est pas "un responsable unique", mais une responsabilité distribuée avec preuve de contribution. On substitue l'opacité par une chaîne de preuves : qui a fait quoi, quand, sur quelle version, avec quelle règle.

Illustration conceptuelle
Résumé

On ne supprime pas la complexité, on la rend traçable. La responsabilité devient distribuée mais prouvable via des artefacts d'audit.

Tentative de réguler l'IA sans la freiner
C

Limites éthiques et politiques de l'autonomie technique

1

Décisions irréversibles et atteintes aux droits fondamentaux

Irréversibilité Droits Contestation Finalité graduelle Exceptions

Quand une décision est irréversible (gel, exclusion, refus, sanction), le risque est l'atteinte aux droits : erreur, discrimination, absence de recours. Plus l'automatisation est forte, plus il faut des garde-fous : finalité graduelle, contestation, contrôles.

Illustration conceptuelle
Résumé

L'irréversibilité peut porter atteinte aux droits. Les systèmes autonomes exigent des mécanismes techniques de contestation et de finalité graduelle.

2

Quand faut-il désactiver l'automatisation ?

Mode dégradé Circuit breaker Anomalies Urgence Gouvernance

Un système autonome doit prévoir sa propre limite : conditions de "mode dégradé". Déclencheurs : anomalie statistique, attaque, dérive de modèle, crise humaine. Le point clé est la gouvernance : qui peut activer la pause, sous quelles conditions.

Illustration conceptuelle
Résumé

Désactiver l'automatisation est une fonctionnalité, pas un échec. Cela passe par circuit breakers, règles d'anomalies et gouvernance d'urgence.

3

Réintroduire l'humain sans restaurer l'arbitraire

Human-in-the-loop Multisig Traçabilité Jugement Anti-arbitraire

Réintroduire l'humain ne veut pas dire "tout centraliser". L'enjeu est de construire un humain contrôlé par des procédures : human-in-the-loop, comité multi-acteurs, transparence des interventions, règles de contestation.

Illustration conceptuelle
Résumé

On peut réintroduire l'humain via des procédures contrôlées. La blockchain sert de mémoire des décisions et empêche l'arbitraire discret.

Exercice fil rouge — Partie III

IA, gouvernance et limites de l'autonomie

Travail demandé

Les groupes doivent reconstruire le système en intégrant les éléments suivants :

  • 1. Un registre d'audit IA + blockchain (datasets, modèles, décisions)
  • 2. Des garde-fous techniques : human-in-the-loop, timelocks, fenêtres de contestation, circuit breaker
  • 3. Une gouvernance explicite : qui peut intervenir, quand, avec quelle traçabilité
  • 4. Une réponse claire : jusqu'où peut-on automatiser sans perdre la responsabilité ?

Livrables attendus (par groupe)

  • Schéma fonctionnel du système
  • Tableau des responsabilités (avant / après)
  • Proposition de mécanismes de recours
  • Argumentaire critique : ce qui reste acceptable, ce qui ne doit jamais être automatisé

Restitution finale — Fin de chapitre

Présenter l'ensemble du travail sur l'exercice fil rouge

Modalité de présentation

Chaque groupe présente l'ensemble de son travail sur l'exercice fil rouge :

Éléments à présenter

  • 1. L'analyse complète de la dilution de responsabilité dans leur contexte
  • 2. Les tensions identifiées entre droit, régulation et automatisation
  • 3. Le système proposé avec ses garde-fous et sa gouvernance
  • 4. Les limites assumées et les arbitrages effectués

Critères d'évaluation

Cohérence architecturale

Capacité à articuler responsabilité distribuée, régulation et garde-fous IA.

Justification politique

Qualité de l'argumentation reliant choix techniques et enjeux de responsabilité.

Compréhension des limites

Capacité à identifier et assumer les limites de l'architecture proposée.

Esprit critique

Absence de techno-solutionnisme naif, nuance dans l'analyse des arbitrages.